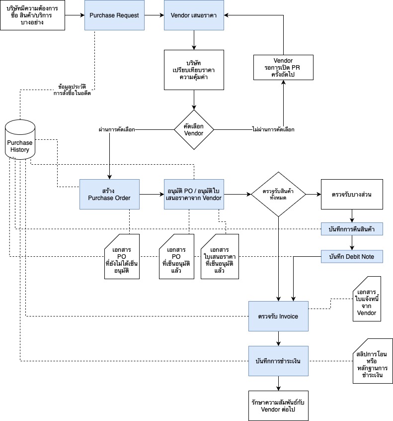
ขั้นตอนการจัดซื้อ (Purchase Procedure Steps)
ต่อไปนี้คือขั้นตอนของกระบวนการจัดซื้อในโมดูลนี้:
- ขอซื้อ (Purchase Requisition)
- คำสั่งซื้อ (Purchase Order)
- การตรวจสอบและอนุมัติ (Review and Approval)
- การทบทวนการรับสินค้า/บริการ (Review of receiving goods/services)
- ขอใบเสนอราคา (Request for Quotation)
- การจับคู่เอกสาร (Matching of Documents)
- การอนุมัติใบแจ้งหนี้และการชำระเงิน (Invoice Approval and Payment)
- การจัดการความสัมพันธ์กับผู้ขาย (Maintenance of Vendor Relations)

โมดูลการจัดการจัดซื้อ (Purchase Management Module)
ปรับปรุงการจัดซื้อจัดจ้าง (Streamlines the procurement)
- กระบวนการรวมถึงการระบุผู้จัดจำหน่ายที่เป็นไปได้และการเจรจาราคา การออกคำสั่งซื้อ (Purchase Order) ให้กับผู้จัดจำหน่าย รวมถึงขั้นตอนการเรียกเก็บเงิน
01 ลดเวลาในกระบวนการจัดซื้อ (Reduces the procurement process time)
- ลดการป้อนข้อมูลแบบแมนนวล
- ทำให้กระบวนการอนุมัติเร็วขึ้น
- เก็บและเรียกดูข้อมูลได้ง่าย
- ทำให้การประมวลผลใบแจ้งหนี้สะดวก
- ลดเวลาที่ใช้ในการติดตามการใช้งบประมาณ
02 ให้คุณภาพข้อมูลที่ดี (Provides good data quality)
- คุณภาพข้อมูลของคำสั่งซื้อ (Purchase Orders) หรือใบแจ้งหนี้ดีกว่าเมื่อเทียบกับเอกสารที่สร้างจาก Word หรือ Excel
- โมดูลจัดซื้อจะกำหนดหมายเลขและวันที่ของคำสั่งซื้อโดยอัตโนมัติ
03 ช่วยให้ควบคุมกระบวนการ procure-to-pay ได้ดี (Provides good hold of the procure-to-pay process)
- แบ่งปันข้อมูล เช่น การประมวลผลใบแจ้งหนี้ การเรียกเก็บเงิน การจัดสรรต้นทุน และไฟล์ที่เกี่ยวข้องกับคำสั่งซื้อให้กับผู้จัดจำหน่าย
04 ควบคุมงบประมาณแบบเรียลไทม์ (Controls budget in real-time)
- ระบบนี้แสดงภาพรวมของค่าใช้จ่ายที่ได้รับการผูกมัดในงบประมาณตลอดเวลา
- เมื่อคุณควบคุมได้อย่างเหมาะสม คุณจะตัดสินใจได้ดีขึ้นและระบุโอกาสที่จะลดค่าใช้จ่ายเพิ่มเติมได้เร็วขึ้น
05 ช่วยให้เข้าถึงข้อมูลในอดีตได้อย่างง่ายดาย (Allows you to access historic data easily)
- ระบบเก็บถาวรแบบดิจิทัลช่วยให้คุณค้นหาคำสั่งซื้อและปริมาณการสั่งซื้อที่ผ่านมา
06 ทำให้กระบวนการอนุมัติภายในง่ายขึ้น (Makes internal approval process easy)
- การอนุมัติคำสั่งซื้อ (Purchase Orders) หรือใบแจ้งหนี้ (Invoices) เป็นความท้าทายสำคัญหากไม่มีระบบจัดซื้อ
- เมื่อการอนุมัติอยู่ในรูปแบบของอีเมล คุณต้องติดตาม และหากอยู่ในรูปแบบเอกสาร อาจมีโอกาสที่จะพลาด ซึ่งกระบวนการเหล่านี้ใช้เวลานาน
- ด้วยความช่วยเหลือจากโมดูลจัดซื้อ คุณสามารถตรวจสอบได้ว่าคำสั่งซื้อใดได้รับการอนุมัติและโดยใคร พร้อมทั้งเรียกดูข้อมูลได้ตลอดเวลา
07 เพิ่มความปลอดภัยของข้อมูล (Enhances data security)
- ระบบให้ความปลอดภัยแก่ข้อมูลมากขึ้น คุณสามารถตัดสินใจได้ว่าใครจะสามารถดู แก้ไข และอนุมัติข้อมูลได้
- ด้วยเหตุนี้ คุณจึงสามารถปกป้องข้อมูลสำคัญได้
08 ไม่จำเป็นต้องพึ่งพาคนอื่น (Need not depend on people)
- ระบบอัตโนมัติช่วยลดการพึ่งพาผู้เชี่ยวชาญด้าน IT และช่วยให้คุณได้รับข้อมูลแบบเรียลไทม์